【招聘】常德市消防救援局2026年第一批次政府专职消防员招录公告
为满足社会经济迅速发展对消防力量的需求,有效提升社会灾害防控能力,常德市消防救援局面向社会公开招录政府专职消防队员100名,其中消防车驾驶员25名,战斗员75名。招录工作按照德才兼备和“公开公正、平等自愿、竞争择优”的原则,严格考察、择优录取。热忱欢迎热爱消防、锐意进取、敢于挑战的青年才俊加入政府专职消防员队伍。现将有关招聘事项公告如下:
常德市消防救援局此次招录工作坚持信息公开、过程公开、结果公开,主动接受监督。招录全程除体检需自费外,不收取任何费用,不出版也不指定考试辅导用书,不举办也不委托任何机构或个人举办考试辅导培训班,不存在“绿色通道”“内部指标”“消防关系”等特殊情况。凡有假借考试命题组、考试教材编委会、主管部门授权等名义举办的有关考试培训、网站或发行的出版物等,均与本次公开招录无关;任何以招录名义收取介绍费、考核费、工本费的行为都属于诈骗行为;任何中介机构以代招、培训、定向委培输送、岗前训练、交钱包过等名义代理政府专职消防员招聘的均为虚假信息。请大家提高警惕,勿被误导干扰,谨防上当受骗。
(一)具有中华人民共和国国籍的男性公民,遵守宪法和法律,品行良好,无违法违纪记录,无被开除公职或辞退等不良记录,个人征信良好,志愿加入常德消防救援队伍。
(二)身体和心理健康,无精神疾病史,无遗传、慢性或传染性等疾病,无纹身,无吸毒史;无不适宜高强度体能训练的基础病或陈旧伤(如腰椎间盘突出、半月板损伤、韧带损伤、强直性脊柱炎等),符合《应征公民体格检查标准》中军队陆勤人员标准。
对于曾经或正在患有不易发现的疾病,如间歇性精神病、癫痫等疾病,在招聘阶段未如实报告的,在培训或试用期、工作期间再发病的,以劳动合同无效处理。基于消防救援职业高强度、高风险的特殊性,对已评定为高等级残疾和有严重伤病治疗记录等不适宜从事消防救援工作的不予招聘。
(三)18-28周岁,高中及以上学历(含中专、职高、技校)。全日制大学本科以上学历人员、体育特长类人员、退役军人及具有国家承认的中级以上职业资格证书(含军队承认的中级以上等级职业技能资格)的人员,年龄可适当放宽至30周岁。
对消防救援工作急需的特殊专业、岗位人才年龄适当放宽至35周岁(如消防车驾驶员等)。
年龄计算时间截止到2026年3月2日。
(四)国家综合性消防救援队伍退出人员、部队复退军人、具有灭火救援经验、取得注册消防工程师执业资格、运动员和相关国家职业资格的人员在同等条件下优先聘用。
运动员要求为足球、篮球、乒乓球、羽毛球、排球、田径等体育特长生,且持有二级及以上国家运动员等级证书、体育专业院校毕业证书或近3年参加市级以上体育赛事获奖并担任主力证明。
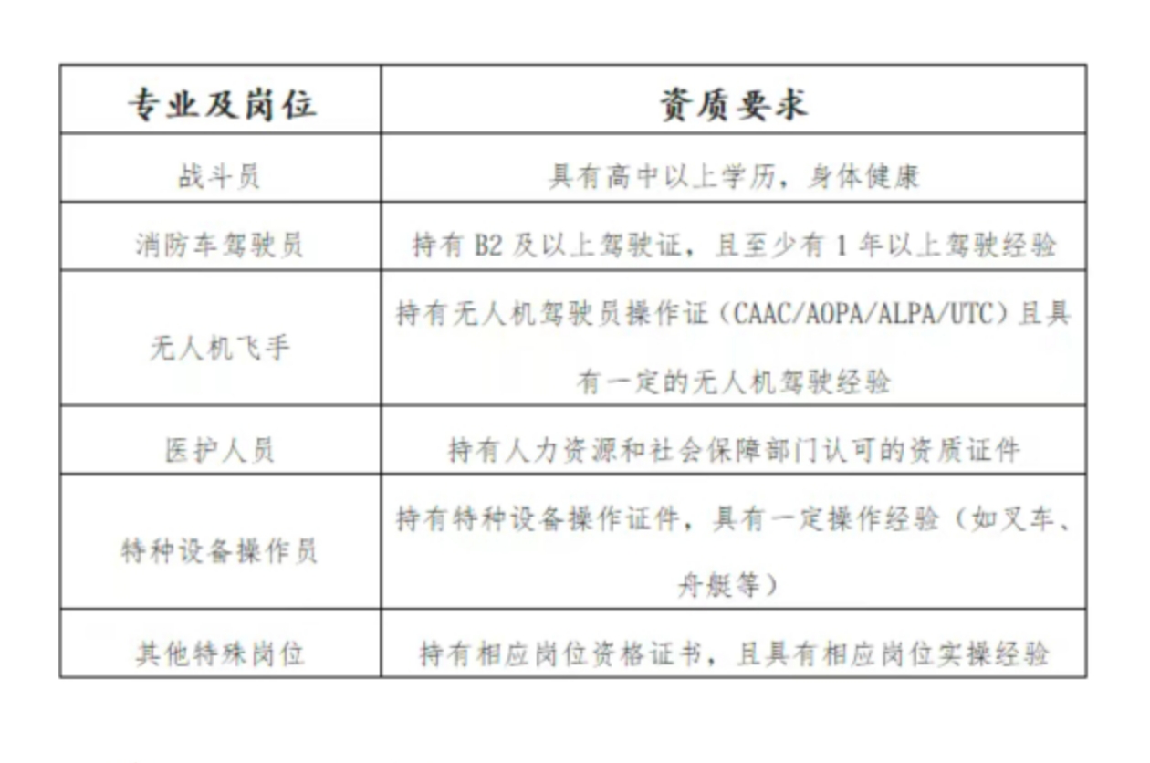
(五)招录岗位:

(一)统一办理养老、医疗、失业、工伤、生育等社会保险,享受住房公积金,人身意外伤害保险和意外伤害医疗保险执行国家综合性消防救援队伍消防员标准。
(二)原服役时间、消防救援队伍工作时间、全国统招的全日制大学毕业生学习时间,可计入定级时间(不计入招录后工作时间),结合职业技能等级情况,授予相应等级并确定工资档次。
(三)加入工会组织的政府专职消防队员可按规定享受工会相关待遇(包含生日福利、节假日福利、结婚生育福利等)。
(四)统一提供工作期间的制式服装、饮食及住宿,每年免费体检1次,按照有关规定享受表彰奖励、休假疗养等优抚优待。
(五)符合任职条件且表现优秀的,可提拔为班长骨干和代职干部,并享受相应薪酬待遇。
(六)符合退休条件的,可到人社部门办理退休。
(七)政府专职消防队员工资待遇由基本工资、等级工资、绩效工资、岗位工资、年终奖励工资、六险一金等构成。月工资随着工作年限、等级及职务晋升递增。国家规定的法定节日,按照工会政策享受相关福利待遇,具体以所属单位实际为准。
战斗员岗位月工资约4800元,消防车驾驶员岗位月工资约6000元,指挥管理岗位(如站长、指导员)月工资约7400元。含五险一金个人部分,不含年终奖励工资及人身意外伤害保险和意外伤害医疗保险。
(八)具有运动特长,且持有国家二级运动员及以上证书的及其他岗位持有高等级资格证书的,增加其相应岗位补助。
(九)享受子女入学、交通出行、看病就医、参观游览等优抚优待政策。
政府专职消防队员实行24小时轮班驻勤制度,保障每人每月休假时间8天,工作地点为常德市各区县消防救援局。按规定享受婚假、(陪)产假、丧假、年休假等假期。因重要工作任务等特殊情况无法休假或补休的按相关要求发放未休假补贴。
(一)设置灭火员、文书、行政车驾驶员、接警调度员、通信员、特种设备操作员、厨师、副班长、医护、装备技师、班长、消防车驾驶员、站长助理、助理员、副站长、指导员、站长等职务;
(二)表现优秀者给予立功授奖,优先参加骨干培训、入党、学驾驶、晋升岗位等级等;
(三)统招全日制本科以上毕业生,近3年解放军和武警部队的退役士兵、国家综合性消防救援队伍退出的消防员服役(工作)满五年以上且担任过班长以上职务的,将纳入专职管理干部重点培养对象。
(一)报名方式:
1、线上报名:将报名所需材料扫描件以PDF格式(所有报名材料录入一份PDF文件中)发送至电子邮箱:3768872608@qq.com,并将邮箱名命名为“姓名-报考岗位”。
2、线下报名:应招对象带齐所需材料原件及复印件各一份到常德市消防救援局14楼队务和专职队管理科。
(二)资格审查:
1、线上报名资格审查:线上进行资格审查,在审查过程中,有报名信息不完善、上传照片不符合要求或者不清晰等问题的,应招对象接到问题反馈后应立即进行修正。报名截止前,应征对象可重新提交报名材料信息。未按要求修正或不符合招录基本条件的,不予通过。
适时组织集中现场资格复审,接到通知的应征对象携带个人材料原件及复印件各一份到指定地点参加,线上报名人员未按时参加集中资格复审的视为自动放弃此次招录。
2、线下报名资格审查。现场报名时即进行资格审查。
3、报名所需材料:
(1)《常德市政府专职消防员报名表》(附件1)。
(2)身份证原件及复印件、毕业证原件及复印件(高中、中专、职高、技校,且须提交学历认证报告)。
高中、中专、职高学历无法认证的应提交当地教育部门出具的学历证明;技校学历无法认证的须提交当地人社部门出具的学历证明;大专及以上学历须提供学信网学历证明材料。
现场资格复审工作人员将对学历进行审核,高中、中专、职高、技校无学历证明或学历认证报告的,大专及以上学历无学信网学历认证报告的,均视为不符合招聘条件。如发现学历造假,将取消报考资格。
(3)中国人民银行征信报告(报告时间要求:报名日5天以内)。
(4)近期1寸免冠蓝底照片。
(5)参加体能测试的健康承诺书(附件2)
(6)政府专职消防员招聘政治考核表(附件3),双面打印,按要求填写本人信息,完成村(居)委会或学校考核意见及户籍所在地或常住地公安派出所政治考核意见并盖章。
(7)报名专业岗位的需提供专业岗位资格材料原件及复印件等资料,如驾驶证、运动员证、卫生员证、无人机驾驶证等。
(8)退役军人还须提供退役证及复印件。
凡有关主要信息不实,或不符合报考职位条件和要求的,取消录用资格。
(三)体能测试:预计4月上旬组织,具体时间在报名截止后5个工作日内,通过电话或短信等方式进行通知。持本人有效身份证参加体能测试,测试项目为:单杠引体向上(次/3分钟)、1000米跑(分/秒)、2分钟俯卧撑(次/2分钟)、 10米*5往返跑(秒)、立定跳远、岗位资格考试(只需报名相应特殊岗位人员参加,如驾驶员、无人机岗位等)。考核成绩按高至低进行排名,作为录用条件之一,具体标准详见《常德市政府专职消防员招录体能测试项目及标准》(附件4)。报考人参加体能考核时自带运动服、运动鞋。
(四)心理测试:由常德市消防救援局组织测试。采用消防员招录心理测试系统,由系统自动判定“合格”与“不合格”。
(五)面试:由常德市消防救援局适时组织面试。
(六)体格检查:由常德市消防救援局统一组织至常德市三甲级以上医院体检,体检费用自理。体格检查参照《应征公民体格检查标准》 (陆勤人员)执行,不合格的不予录用。招录对象对体格检查结果有疑问、申请复检的,可以进行一次复检,体格检查结果以复检结论为准,凡在体检中弄虚作假,或者有意隐瞒疾病,取消录用资格。
(七)政治审查:个人现场报名时上交常德市消防救援局政府专职消防员招聘政治考核表,后期常德市消防救援局将安排专人进行政审。
(八)培训录用:岗前培训时间为3个月,培训期间实行淘汰制,凡有违法乱纪、不服从管理、态度不端正等行为的,直接淘汰。培训结束前组织结业考核,培训考核合格后3个工作日内办理入职等相关手续,结业考核综合评定不合格的,不予录用(培训期间实行封闭式管理,无特殊情况不得请假;培训期也为试用期,发放基本工资)。
以上程序需每一项均合格,一项未通过的视为不合格,不进入下一轮招录程序。
(一)因编造、散布、传播有危害国家安全或者其他政治性问题的信息,组织、参加非法集会、游行、示威以及静坐、绝食、罢工、罢课等活动,与政治背景复杂的组织或者人员联系,参加法律禁止的组织等,受过行政处罚、被有关部门记录在案或者正在被调查的;
(二)因组织、参加、支持民族分裂、暴力恐怖、宗教极端等非法组织,邪教、有害气功、黑社会性质组织,以及会道门等,或者参与相关活动,受过行政处罚、被有关部门记录在案或者正在被调查的;
(三)受过刑事处罚、行政拘留,涉嫌违纪违法正在被调查处理、侦查、起诉、审判,或者具备法定情形依法未被追究刑事责任的;
(四)有赌博、吸毒、卖淫、嫖娼、酒驾(含驾驶摩托车,下同)等违法行为,被有关部门记录在案的;
(五)被开除党籍、留党察看、开除团籍,或者被开除公职、责令辞职、开除学籍的;
(六)曾服现役但被开除军籍或者因犯严重错误受到党纪军纪处分被安排退役的;
(七)曾在本市从事政府专职消防队员工作,未满5年退出的;
(八)酒驾、无证驾驶、肇事逃逸、驾驶证一次性扣满12分的;有恶意借贷、严重不良消费等行为导致征信问题的,房贷、车贷月供累计3个月及以上未还的,信用卡连续3次及以上或两年内累计6次及以上逾期还款的;
(九)参照国家综合性消防救援队伍消防员招录标准,不符合要求的;
(十)其他不适合从事消防工作的其他情形。
2026年3月3日8时-2026年4月3日17时
工作日(周一至周五)上午8:00-12:00,下午14:30-17:30
地址:常德市消防救援局14楼队务和专职队管理科(常德市武陵区柳叶大道2555号)
咨询电话:0736-7618021
(咨询时间:工作日上午8:00-12:00,下午14:30-17:30)
(一)常德市消防救援局对本招聘公告拥有最终解释权。
(二)以下情形视为自动放弃此次应聘:
1.体能测试人员名单公布后,未按要求参加的;
2.其他本人应到而未按规定时间到达现场的,应签字确认而本人拒绝签字的情形;
3.未按要求提供相关材料的。
(三)聘用后发现报考人员隐瞒既往病史的以及个人身体出现隐性、慢性疾病(如腰椎间盘突出、半月板损伤、韧带损伤、强直性脊柱炎、周围神经损伤等因训练量增加由隐性转为显性,且体检时不易及时发现的)或提供虚假入职资料等其他不符合聘用条件的,我单位有权在知晓相关真实情况后解除劳动合同。
附件4:常德市政府专职消防员招录体能测试项目及标准.docx
扫一扫微信二维码,关注育才学校官方微信(wzjjgwy),即可免费获取最新公考资讯!
育才学校咨询报名服务热线:0744-8261100 18874482100
| 桑植县2026年公开招聘城市社区 专职 | [03.04] |
| 【招聘】常德市消防救援局2026年第 | [03.04] |
| 2026年岳阳市市直事业单位“四海揽 | [03.04] |
| 2026年桃源县人民医院公开招聘专业 | [03.01] |
| 湖南白银股份有限公司2026年公开招 | [03.01] |
| 2026年长沙市天心区事业单位集中公 | [03.01] |
| 2026年公开招聘以完成一定任务为期 | [02.09] |
| 2026桑植县公安局招聘公益性岗位人 | [02.09] |
| 湖南省省直事业单位2026年第一次公 | [02.05] |
| 国家粮食和物资储备局湖南局2026年 | [02.04] |






返回顶部
